服务热线020-89989502

广州市人民政府办公厅关于印发广州市公共资源交易目录(2024年修订)的通知

发表时间:2026-01-06 14:55

各区人民政府,市政府各部门、各直属机构:

为深入贯彻党中央、国务院关于加快建设全国统一大市场的决策部署,认真落实国务院关于深化公共资源交易平台整合共享的指导意见,根据《广东省政务服务和数据管理局关于调整实行广东省公共资源交易目录(2024年版)的通知》(粤政数〔2024〕3号)的有关规定,经市人民政府同意,现将《广州市公共资源交易目录(2024年修订)》(以下简称《市交易目录》)印发给你们,并就有关事项通知如下,请认真遵照执行。

一、属于《市交易目录》内的交易项目,各项目发起方要按照“应进必进”的原则,主动进入省、市公共资源交易平台体系交易项目;各行政监督部门要按照“应进必进”的原则,督促《市交易目录》内的交易项目进入省、市公共资源交易平台体系交易。相关项目的交易平台因由上级行政监督部门确定而未纳入省、市公共资源交易平台体系的除外。

二、《市交易目录》发布后,市各行政监督部门要协调、督促本行业相关交易平台与市公共资源交易服务平台(由广州公共资源交易中心建设管理)对接(对接指引另发),将交易平台纳入市公共资源交易平台体系,进而纳入省公共资源交易平台体系。相关交易平台由上级行政监督部门确定,或已进入国家、省公共资源交易平台体系的除外。

三、未纳入《市交易目录》的交易项目,由项目业主自行确定是否进入市公共资源交易平台体系交易。上述项目在符合有关规定且满足交易服务范围的情况下,公共资源交易平台运行服务机构不得以任何理由拒绝其进入平台交易,同时要将交易数据及时报送市政务和数据局。市政务和数据局会同相关行政监督部门、广州公共资源交易中心负责汇总全市各类交易数据,并提供数据接口服务。

四、《市交易目录》内的行政监督部门是根据市的情况而列,各区行政监督部门与《市交易目录》不一致的,以各区实际情况为准。

五、本通知自发布之日起30日后施行,《广州市人民政府办公厅关于印发广州市公共资源交易目录的通知》(穗府办规〔2021〕16号)同时废止。



广州市人民政府办公厅

2024年12月12日


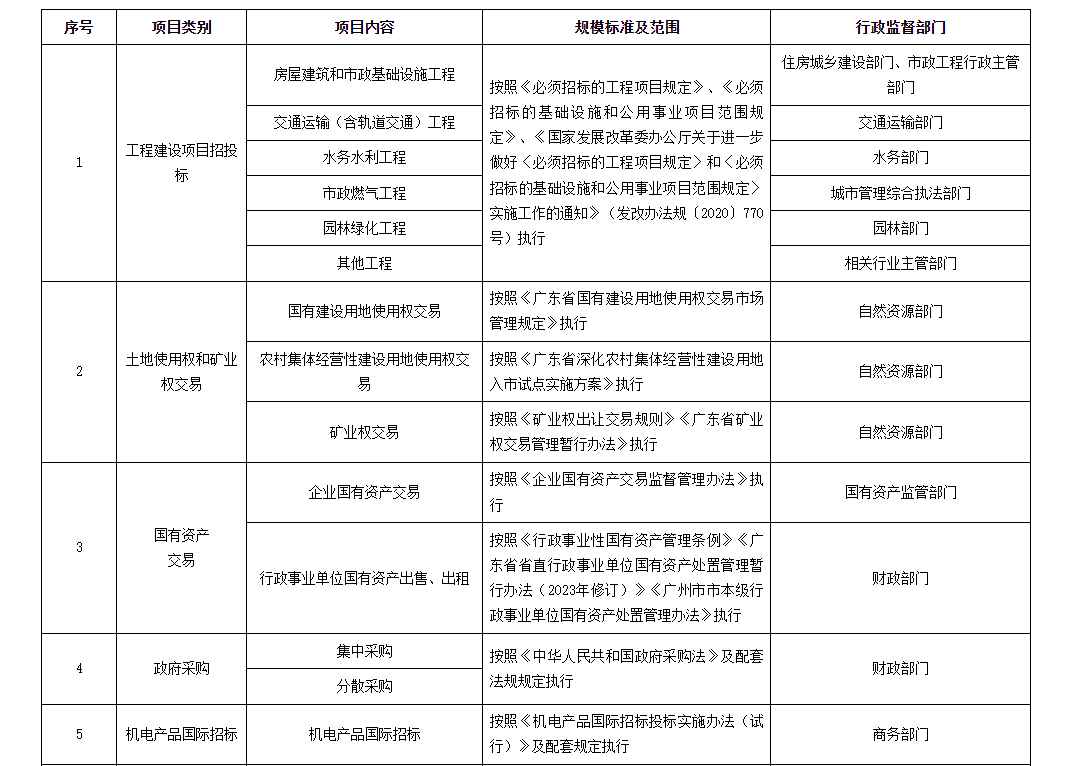
广州市公共资源交易目录(2024年修订)

image.png

image.pngimage.png


公开方式:主动公开

广州市人民政府办公厅秘书处 2024年12月16日印发



分享到: